






附件:
“创投佛山·科服引领” —中英创新科技项目对接会
发布日期:2019-10-21浏览次数:1348发布者:南海区高新技术产业协会
举办方:佛山高新技术产业开发区管理委员会、深圳清华大学研究院
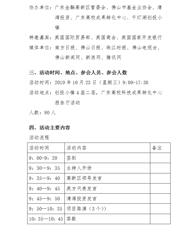
活动地址:创投小镇4座二层,广东高校科技成果转化中心报告厅活动
活动时间:2019-10-23 09:00:00

协会电话:0757-866838900757-866838620757-86681339
QQ群:979592442邮政编码:528225
联系地址:佛山市南海区狮山镇人民西路H6号狮山建设大厦207室;佛山市南海区桂城街道中控大厦阿里云创新中心1101室
www.nhhtia.com(C)2016-2020 南海高新产业协会 版权所有粤ICP备16071014号
欢迎关注微信公众号