








附件下载:
佛山市南海区“蓝海人才计划”创新创业团队扶持奖励办法.pdf
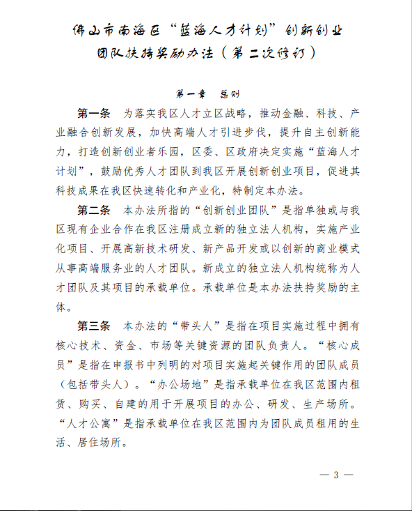
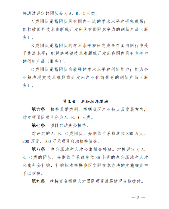
佛山市南海区人民政府关于印发《佛山市南海区“蓝海人才计划”创新创业团队扶持奖励办法》(第二次修订)的通知
发布日期:2021-02-26浏览次数:1451发布者:南海区高新技术产业协会

协会电话:0757-866838900757-866838620757-86681339
QQ群:979592442邮政编码:528225
联系地址:佛山市南海区狮山镇人民西路H6号狮山建设大厦207室;佛山市南海区桂城街道中控大厦阿里云创新中心1101室
www.nhhtia.com(C)2016-2020 南海高新产业协会 版权所有粤ICP备16071014号
欢迎关注微信公众号